Transparência CREMESE
PRESTAÇÃO DE CONTAS

Transparência CREMESE
PRESTAÇÃO DE CONTAS

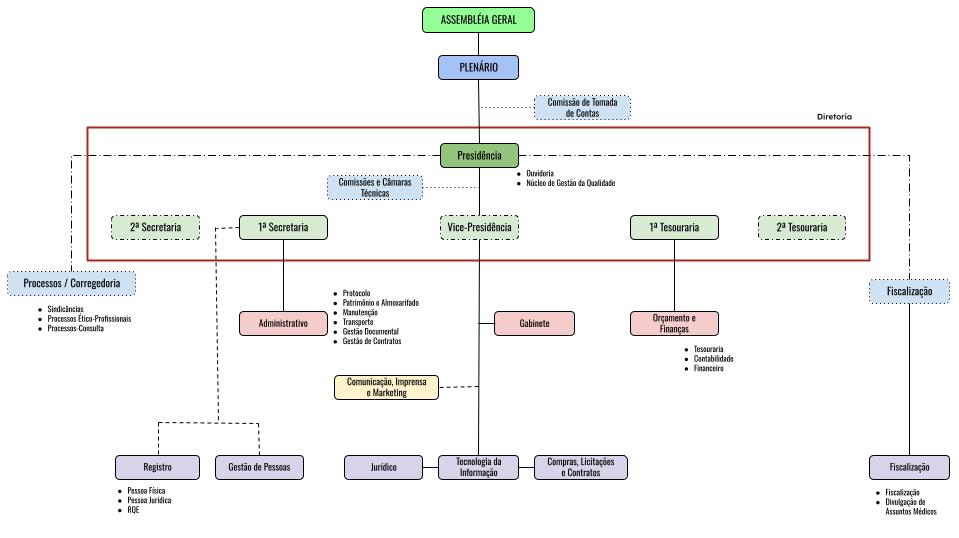
Estrutura Organizacional

Nesta seção será publicada a Estrutura Organizacional do CREMESE

Segue abaixo a Estrutura Organizacional do CREMESE ( ORGANOGRAMA)

Estrutura Organizacional do CREMESE